四川大学商学院2026年会计专业学位博士研究生招生简章
2025年度博士招生工作已全部结束,目前部分院校已进入2026年博士招生阶段,接下来华慧考博老师将持续为大家更新2026年博士招生考试折最新情况。请大家即时关注华慧考博网(www.hhkaobo.com)老师为大家更新2026年国内各院校的博士招生信息及备考经验指南!
欢迎广大考生咨询(微信号huahuikaobo),华慧考博官方电话(4006224468),QQ群(611435032)入群确认信息请填写(华慧考博咨询老师)加入群以后,请务必修改你的群名片为你的姓名。谢谢配合!
四川大学商学院2026年会计专业学位博士研究生招生简章
一、校院简介
四川大学是教育部直属全国重点大学,是国家布局在中国西部的重点建设的高水平研究型综合大学,是国家“双一流”建设高校(A类)。四川大学商学教育,始于1905年四川省城高等学堂设立的半日学堂。2001年6月,四川大学原工商管理系、管理科学系和管理工程系合并,组建四川大学工商管理学院;2012年11月,更名为四川大学商学院(以下简称“川大商学院”)。
川大商学院以“探究商之规律,培育商之人才”为使命,以“建设国际水平、中国一流、川大特色的商学院”为愿景,以“行健厚德,格商致道”为院训,以“虚心向善,传承文化;崇尚科学,追求真理”为核心价值。二十多年来,川大商学院在人才培养、科学研究、社会服务、国际交流等方面持续推进改革创新发展,并为建设国际水平、中国一流、川大特色的商学院而不断努力。
川大商学院设有管理科学与数据科学系、工业工程与管理系、会计与金融系、战略与组织管理系、市场营销系等5个系,覆盖管理科学与工程、工商管理等2个一级学科。学院人才培养特色鲜明,科学研究成效凸显,多渠道服务经济社会,已获得国际精英商学院协会(AACSB)国际认证,中国高质量MBA教育认证(CAMEA),并加入联合国“责任管理教育原则”(PRME)倡议。学院与海内外知名商学院、知名企业建立了广泛的交流与合作关系。
二、项目简介
(一)培养目标
为顺应新时代国家对高层次会计专业人才的迫切需求,优化会计人才培养结构,完善会计应用型人才培养机制,我校将在2026年公开招收会计专业学位博士研究生。
本项目以习近平新时代中国特色社会主义思想为指导,致力于培养具有良好政治素质,适应新时代中国社会经济高质量发展和会计国际化发展要求,具有扎实的会计理论根基、丰富的会计实践经验,具有会计理论研究能力和解决会计实践问题能力以及创新意识的研究型高级会计专门人才。
(二)办学特色
项目依托学院实力雄厚的学科优势,有效整合校内外多学科优秀师资,搭建跨学科、国际化、高质量人才培养平台,积极探索高层次会计实践人才的跨学科研究能力、跨领域创新能力、跨部门领导能力、跨文化沟通能力的培养路径,构建“数智赋能、产教融合”的培养模式。
1.名师领航,学术实践双轨赋能:组建了强大的跨界跨学科师资团队,学院拥有一支学科布局全面,具备国际视野,深谙中国实践,富有育德意识的高水平国家级教学团队,同时配有富有实践经验的行业专家,助力学生将学术研究与行业实践深度结合。
2.学科融通,个性化培养路径:依托四川大学一流商学的学科平台,整合“管理科学与工程”与“工商管理学”学科优势,为学生构建“会计+X”交叉知识结构体系,帮助学生掌握行业前沿动态、洞悉商业模式,探索思辨哲学、拓宽宏观视野,赋能企业战略决策、引领行业发展。
3.聚焦前沿,赋能行业创新:本项目研究方向涵盖财务会计、管理会计、数字财经等核心领域,并融入大数据分析、数据科学等前沿领域,紧跟智能化的社会发展趋势,满足外部环境发展对会计高层次实践人才的培养需求,为各个行业的财会实践创新赋能。
4.产学联动,实践理论双驱动:沿袭学校全球化的学术网络资源,依托学院多年积累的业界行业纽带及政策咨询经验,构建跨行业、跨领域之间的深度互动与多维交流平台,加强合作与共享。
三、招生方式
四川大学商学院2026年博士研究生全部实行“申请-考核”制招生。
四、招生类别
招收非全日制定向生。非全日制教学模式,灵活安排时间进行非脱产学习。
五、学费标准
60万元/生(4年合计,15万元/学年)。
六、报考条件
(一)考生须思想品德良好,身体健康,具备《四川大学2026年博士研究生招生章程》规定的各项报考条件;
(二)具备3年(含)以上财会或经管领域的在职人员,或具有相当成就和较强研究能力的在职人员;
(三)学历须符合下列条件之一:
1.已获硕士学位;
2.已获学士学位(但未获硕士学位)6年或6年以上的人员,同时具备下列条件,可视为同等学力人员,需满足以下所有条件:
(1)获得学士学位并在该专业或相近相关专业工作6年及以上;
(2)以第一作者身份在全国核心期刊上发表2篇及以上与所报考学科专业相关的学术文章;
(3)已修读完与报考专业相关的硕士必修课程并提供成绩合格证明;
(4)外语通过六级或通过在职人员申请授予硕士学位外语考试;
(5)当年不得同时报考四川大学博士和硕士两个层次的研究生。
(四)专家推荐信须由两名与报考专业相关的正高职称专家分别出具的书面推荐,其中一封需要报考导师推荐。
七、报考流程
申请考核报名分为网上报名(含网上缴费)、材料报送两个环节。两个环节均按要求完成的考生方为报名成功,否则报名无效。
(一)网上报名与缴费
网上报名和缴费时间为2025年11月27日9:00至2025年12月17日22:00。考生报名前务必仔细阅读《四川大学2026年博士研究生招生章程》和我单位博士研究生招生简章、招生专业目录,按要求完成网上报名和缴费。未在规定时间内进行报名和缴费者视为报名无效,不能进入下一环节。
(二)提交申请材料
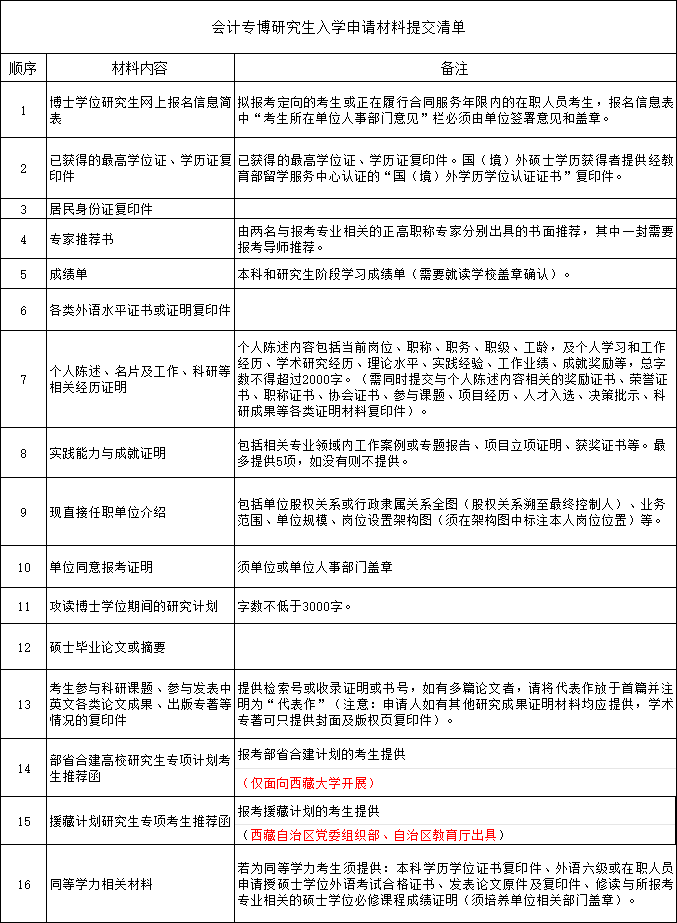
符合报考条件的人员须下载“提交博士研究生入学申请材料自查表”(附件1),按顺序整理材料,并在2025年12月18日17点前将申请材料和自查表寄送达我单位研究生招生工作办公室(以上材料请使用顺丰快递邮寄,恕不接收同城快递和到付件。联系地址:四川大学望江校区商学院410A办公室;联系人:顾老师;联系电话:028-85417605;邮编:610064,封面请注明“会计专博招生”。)

①提交材料不符合要求者资格审查不合格;
②所有材料提交后不予退回;
③以上清单中第6、7、8、9、11、13条材料在提交纸质版同时需将电子版材料按顺序扫描为一个PDF文件,以报考专业+姓名+联系方式+2026年会计专博申请材料命名,发送至邮箱sxyyjs_scu@vip.126.com,提交电子版截止日期为2025年12月18日17点;
④材料接收过时不再受理。
考生应认真了解并严格按照报考条件及相关政策要求选择填报志愿,按要求准确填写报名信息并提供真实材料。因不符合我单位博士研究生报考条件及相关政策要求,或因信息填写错误、填报虚假信息,或提供材料不符合要求、违反学术道德规范等造成后续不能参加考核或录取的,后果由考生本人承担。
所有考生均应对本人网上报名信息进行认真核对,报名信息经考生提交后一律不作修改,若确需修改的,应在网上报名截止前重新报名。
八、选拔程序
(一)资格审查
我单位将根据考生的网上报名情况和提交的入学申请材料进行严格的资格审查,审查考生是否符合报考条件、是否提交完善的入学申请材料、是否按时完成缴费手续。资格审查结果预计在2026年1月中旬公布,请考生密切关注我校网站相关通知。(https://yz.scu.edu.cn/bsqr/index)
(二)材料评议
我单位将组织专家对考生的入学申请材料进行集体评议打分,材料评议成绩满分100分。材料评议结果预计在2026年1月下旬左右公布。我单位将根据考生的材料评议成绩,结合招生计划数确定进入复试考核环节的人员名单。
以同等学力身份报考博士研究生的需参加政治理论考试,考试由学校统一组织,考试合格成绩为60分。
(三)复试
我单位在复试环节对考生的思想品德、创新能力、专业素养、外语水平和综合素质等进行综合评价和全面考察。复试考核的形式为专家面试。面试含综合面试和英语面试,按照百分制原则由面试专家组专家根据考生情况综合评分。
同等学力考生在复试阶段加试两门本专业硕士学位主干课程,加试方式为笔试。
复试考核的形式与安排详见我院博士研究生复试通知。
复试成绩折算成百分制成绩低于60分者不予以录取。
(四)思想政治素质和品德考核
我单位在复试的同时,对考生本人的政治态度、思想表现、道德品质、遵纪守法、诚实守信等方面的现实表现进行考核。拟录取名单确定后,定向生录取前须与学校、用人单位分别签订定向就业合同,定向就业的考生报考前应征得定向就业单位同意,如不能签订定向就业协议导致的相关后果,由考生本人承担。思想政治素质和品德考核不合格者不予录取。
九、录取
1.考生总成绩=材料评议成绩×50%+复试成绩(百分制)×50%。
2.录取按照“全面衡量,择优录取,保证质量,宁缺勿滥”的原则进行,依据招生计划、录取口径、考生总成绩、思想政治表现、身心健康状况等择优确定拟录取名单。
3.拟录取考生须于公示期内向我单位提交由政府设立的二级甲等及以上医院或四川大学校医院出具的体检报告原件。体检标准根据《残疾人教育条例》和《教育部办公厅卫生部办公厅关于普通高等学校招生学生入学身体检查取消乙肝项目检测有关问题的通知》(教学厅〔2010〕2号)等文件规定,参照《教育部、卫生部、中国残疾人联合会关于印发〈普通高等学校招生体检工作指导意见〉的通知》(教学〔2003〕3号)要求执行。
4.网上公示拟录取名单,经体检、思想政治素质和品德考核、调档等流程后,向拟录取新生发录取通知书。
十、招生咨询方式
电话:028-85417605顾老师、易老师E-mail:sxyyjs_scu@vip.126.com
十一、受理举报渠道
商学院学院纪委办公室
联系方式:028-85471683邮箱:sxyxf@scu.edu.cn
十二、其他说明
1、非全日制博士研究生不享受奖助金,学校不安排住宿。
2、考生的资格审查结果、材料评议成绩、复试成绩和拟录取结果请登录四川大学研究生招生信息网“博士招生”专栏(http://yz.scu.edu.cn/)或我单位网站查询。
3、相关政策如有最新变动,以学校最新通知为准,请关注我校研究生院官网和商学院官网。
附件:
2.专家推荐书
3.意向导师推荐书
温馨提示:因考试政策、内容不断变化与调整,本网站提供的以上信息仅供参考,如有异议,请考生以权威部门公布的内容为准!






