曲阜师范大学2026年全日制教育博士专业学位研究生招生简章
2025年度博士招生工作已全部结束,目前部分院校已进入2026年博士招生阶段,接下来华慧考博老师将持续为大家更新2026年博士招生考试折最新情况。请大家即时关注华慧考博网(www.hhkaobo.com)老师为大家更新2026年国内各院校的博士招生信息及备考经验指南!
欢迎广大考生咨询(微信号huahuikaobo),华慧考博官方电话(4006224468),QQ群(611435032)入群确认信息请填写(华慧考博咨询老师)加入群以后,请务必修改你的群名片为你的姓名。谢谢配合!
曲阜师范大学2026年全日制教育博士专业学位研究生招生简章
一、学校简介
曲阜师范大学扎根世界文化故乡、东方圣城、孔子故里——曲阜,拓展于海滨城市日照。近年来,先后入选全国第二批创新创业教育示范高校、教育部实施卓越中学教师培养高校、全国创新创业教育典型经验高校50强、山东省首届文明校园、山东省“强特色”高水平大学、全国文明校园、山东省智慧教育示范校创建单位。学校1978年开始招收硕士研究生,1981年被国务院批准为首批硕士学位授予单位,2003年获得博士学位授予权。学校拥有ESI世界前1%学科7个(社会科学、工程学、化学、数学、计算机科学、材料科学、环境/生态学),山东省一流学科建设“811”项目1个(教育学),山东省一流学科6个,山东省高水平学科4个(其中,教育学为“高峰学科”,体育学、中国史、数学为“优势特色学科”)。设有博士一级学科12个,博士专业学位授权类别1个,硕士一级学科27个,硕士专业学位授权类别20个,博士后流动站11个,现有专业87个,形成了涵盖文、理、工、法、交叉等11大学科门类的综合性学科专业体系。
二、培养目标
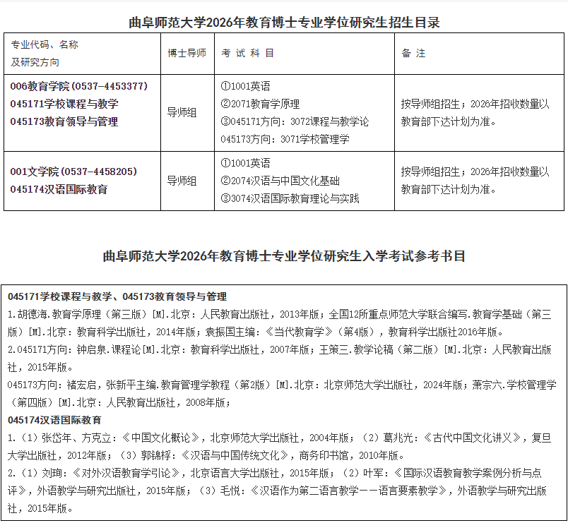
培养造就教育、教学和教育管理领域复合型、职业型的高级专门人才;培养具有较强对外从教教师的职业能力,理论基础与实践能力兼备,从事汉语国际教育和中华文化国际传播的复合型、国际型、专业化中外高级专门应用人才。
三、报考条件
(一)拥护中国共产党的领导,具有正确的政治方向,热爱祖国,遵纪守法,品行端正。
(二)教育领导与管理领域
具有硕士学位,有5年(截至2026年8月30日)以上教育及相关领域全职工作经历。限招具有相当成就和较强研究能力的各级各类学校及幼儿园管理人员。
本方向实行“申请-考核制”和“普通招考”两种报考方式,考生任选其中一种方式报考。
申请-考核制考生需满足下列条件之一:
1.近五年(2021年1月1日之后)首位在CSSCI、SSCI、SCI来源期刊、北大核心期刊发表论文1篇或首位在省级期刊发表论文2篇(不含通讯作者);
2.近五年(2021年1月1日之后)首位在省级刊物公开发表论文1篇且具备以下条件之一:
(1)主持立项或结项省厅级及以上课题1项;
(2)首位出版著作或教材1部;
(3)首位获得省厅级及以上教学科研奖励1项(包括基础教育精品课程、一流课程、教学案例等);
(4)首位获批省厅级及以上基础教育资政建议或教育教学资政建议1项。
3.工作单位属于基础教育领域,具有省级特级教师、省级教学能手、省级教学名师、省级名校长、省级名班主任等称号(如上称号均不含培育),或为正高级中教高级教师,且有相当成就和较强研究能力的学校管理人员。
以上成果要求均应与教育教学有关。
(三)学校课程与教学领域
具有硕士学位,有5年(截至2026年8月30日)以上教育及相关领域全职工作经历。限招具有中小学、幼儿园教师资格证,有较高教学成就、较强研究能力的中小学、幼儿园优秀教师。
本方向实行“申请-考核制”和“普通招考”两种报考方式,考生任选其中一种方式报考。
申请-考核制考生需满足下列条件之一:
1.近五年(2021年1月1日之后)首位在CSSCI、SSCI、SCI来源期刊、北大核心期刊发表论文1篇或首位在省级期刊发表论文2篇(不含通讯作者);
2.近五年(2021年1月1日之后)首位在省级刊物公开发表论文1篇且具备以下条件之一:
(1)主持立项或结项省厅级及以上课题1项;
(2)首位出版著作或教材1部;
(3)首位获得省厅级及以上教学科研奖励1项(包括基础教育精品课程、一流课程、教学案例等);
(4)首位获批省厅级及以上基础教育资政建议或教育教学资政建议1项。
3.具有省级特级教师、省级教学能手、省级教学名师称号、省级名班主任等称号(以上称号不含培育),或为正高级中教高级教师。
以上成果要求均应与教育教学有关。
(四)汉语国际教育方向
具有硕士学位,有3年(截至2026年8月30日)以上教育及相关领域全职工作经历、具有相当成就和较强研究能力的各级各类学校教师;具有海外教学经历者优先,其中国家公派教师和汉语教师志愿者赴海外中小学从事汉语教学的经历须由孔子学院总部/国家汉办出具证明。
本方向实行普通招考方式招生。
(五)身体健康状况按教育部、卫生部、中国残联印发的《普通高等学校招生体检工作指导意见》(教学〔2003〕3号)以及《教育部办公厅 卫生部办公厅关于普通高等学校招生学生入学身体检查取消乙肝项目检测有关问题的通知》(教学厅〔2010〕2号)的规定执行。
(六)须有2名所报考专业领域内的教授(或相当专业技术职称的专家)的书面推荐意见。
四、网上报名
(一)网上报名时间
2026年2月10日—3月13日。
(二)报名网址:https://yz.chsi.com.cn/(中国研究生招生信息网)。
考生网上报名须如实、准确填写信息,报考(录取)类别为定向就业;未参加网报者不得提交书面报名材料,不得参加考试。
报名费220元,在报名阶段通过研招网平台完成交费;未在规定时间缴纳报名费的考生视为自行放弃报考资格;报名费一经交纳,不予退还。
五、提交报名材料
网报成功后,考生须按要求提交书面材料进行审核,书面材料中的相关内容必须与网报信息一致;一旦发现弄虚作假者,取消其报考资格或录取资格,后果自负。所有报名材料一经提交,概不退还。
(一)提交报名材料时间
2026年3月1日—3月15日。
(二)提交报名材料方式
1.现场提交
曲阜校区行政办公1号楼315房间。
2.邮寄方式
考生可通过邮寄方式将报名材料寄到我校(详细接收单位及地址参见本简章最后的联系方式);通过邮寄方式提交报名材料的考生务必确保在规定时间内将材料寄到,材料寄到后可打研招办电话咨询确认,逾期不再接受;我校在规定时间内若没收到考生材料,则认定为考生报名不成功。
(三)提交材料清单
请严格按照要求准备材料并按序装订成册(博士学位研究生网上报名信息简表、政审表、专家推荐书除外),因材料不符合要求不能通过审核者,责任自负。
1.以普通招考方式报考考生材料清单
(1)网报系统生成打印的《博士学位研究生网上报名信息简表》(“考生所在单位人事部门意见”栏必须由相关人事单位注明报考类别为定向就业,并加盖单位公章;考生(承诺人)签名处必须本人亲笔签名)。不需要装订,单独夹在材料中。
(2)在相应教育领域全职工作年限、现聘岗位(职务)的证明(模板见附件,须用我校规定模板,不得自行改动)。
高等学校管理人员:所在高等学校人事部门出具的工作证明原件,须注明任职年月、所在部门、职务等内容,负责人签字,盖人事部门公章;科级以上管理人员必须提交所在高等学校组织部门对其管理岗位的任命(或聘任)文件复印件(加盖组织部门或档案管理部门公章)。其他学校管理人员:加盖上级教育主管部门公章、有负责人签字的工作证明原件,须注明任职年月、职务等内容。
高等学校教师:所在高等学校人事部门出具的工作证明原件,须注明入职年月、职称、任教学科等内容,负责人签字,盖人事部门公章。其他学校教师:所在单位的工作证明原件,须注明入职年月、职称、任教学科等内容,校长签字并盖学校公章;同时必须提交职称证、教师资格证复印件。
(3)有效身份证复印件。
(4)本科和硕士阶段的毕业证书和学位证书复印件、本科教育部学历证书电子注册备案表(学信网打印)以及硕士中国高等教育学位在线验证报告(学信网打印);在国外获得学位者须提供教育部留学服务中心出具的认证书复印件,在审核前尚未取得认证书的国外学位不予承认。
(5)成绩单(由考生档案所在单位人事部门或由原硕士培养单位档案部门提供并加盖公章)。
(6)体格检查表(体检时间为近三个月内,由县级以上医院出具)。
(7)政治审查表。不需要装订,单独夹在材料中。
(8)个人陈述书(不少于2000字,内容包括学习、工作及学术研究的简要经历、经验、能力、成就及其他原创性研究成果、攻读博士学位期间拟从事的研究方向、科研设想)。
(9)专家推荐书,须由2名所报考专业领域内的教授(或相当专业技术职称的专家)分别签字出具。不需要装订,单独夹在材料中。
(10)能够证明本人具有相当成就和较强研究能力的材料(含目录)1份(包括论文、专著、教材、课题及获奖等),并提供近五年(2021年1月1日之后)首位取得的代表性科研成果复印件(每类成果不超过3项,论文需提供封面、目录、正文,著作需提供封面、目录及版权页)等;科研成果及其复印件以届时所提供为准,并请按级别由高到低排序。
2.以“申请-考核制”招考方式报考考生材料清单:
(1)曲阜师范大学博士研究生招生“申请-考核制”申请表。
(2)网报系统生成打印的《博士学位研究生网上报名信息简表》(“考生所在单位人事部门意见”栏必须由相关人事单位注明报考类别为定向就业,并加盖单位公章;考生(承诺人)签名处必须本人亲笔签名)。不需要装订,单独夹在材料中。
(3)在相应教育领域全职工作年限、现聘岗位(职务)的证明(模板见附件,须用我校规定模板,不得自行改动)。
高等学校管理人员:所在高等学校人事部门出具的工作证明原件,须注明任职年月、所在部门、职务等内容,负责人签字,盖人事部门公章;科级以上管理人员必须提交所在高等学校组织部门对其管理岗位的任命(或聘任)文件复印件(加盖组织部门或档案管理部门公章)。其他学校管理人员:加盖上级教育主管部门公章、有负责人签字的工作证明原件,须注明任职年月、职务等内容。
普通中小学、幼儿园教师:所在中小学、幼儿园出具的工作证明原件,须注明入职年月、职称、任教学科等内容,校长签字并盖学校公章。同时必须提交职称证、教师资格证复印件。
(4)有效身份证复印件。
(5)本科和硕士阶段的毕业证书和学位证书复印件、本科教育部学历证书电子注册备案表(学信网打印)以及硕士中国高等教育学位在线验证报告(学信网打印)。在国外获得学位的须提供教育部留学服务中心出具的认证书复印件,在审核前尚未取得认证书的国外学位不予承认。
(6)成绩单(由考生档案所在单位人事部门或由原硕士培养单位档案部门提供并加盖公章)。
(7)体格检查表(体检时间为近三个月内,由县级以上医院出具)。
(8)政治审查表。不需要装订,单独夹在材料中。
(9)个人陈述书(不少于2000字,内容包括学习及学术研究的简要经历、经验、能力、成就及其他原创性研究成果、攻读博士学位期间拟从事的研究方向和科研设想)。
(10)专家推荐书,须由2名所报考专业领域内的教授(或相当专业技术职称的专家)分别签字出具。不需要装订,单独夹在材料中。
(11)能够证明本人具有相当成就和较强研究能力且符合“申请-考核制”报考条件的证明材料(含目录)1份(包括论文、专著、教材、课题及获奖等),并提供近五年(2021年1月1日之后)首位取得的代表性科研成果复印件(每类成果不超过3项,论文需提供封面、目录、正文,著作需提供封面、目录及版权页)等;科研成果及其复印件以届时所提供为准,并请按级别由高到低排序。
(12)硕士学位论文全文(用英文或其他外文写作者,须译成中文)。
六、现场确认及领取准考证
通过报考资格初审的考生,需进行现场确认、核验证件原件,通过核验的考生领取准考证。
1.时间:2026年4月10日(具体时间安排请查看届时研究生网站通知)。
2.核验及提交材料:
(1)有效身份证原件。
(2)学历证书和学位证书原件(含本科和硕士,在国外获得学位的须提供教育部留学服务中心出具的认证书原件)。
(3)证明本人具有相当成就和较强研究能力的研究论文等原件;以“申请-考核制”招考方式报考考生还应提交符合“申请-考核制”报考条件的证明材料原件(不超过3项)。
发现材料造假,直接取消考生考试录取资格。
3.通过核验的考生领取准考证。
七、考试录取
(一)时间安排
普通招考方式报考考生初试、普通招考方式报考考生复试和“申请-考核制”招考方式报考考生面试时间:2026年4月11日-15日。具体时间安排请查看届时研究生处网站通知。
(二)录取
我校普通招考考生和“申请-考核”制考生按招生计划分别排名,择优录取;考试的详细安排及录取方案请注意查看考试前研究生处网站公布的相关通知。
(三)录取类别
全日制教育博士专业学位研究生录取类别全部为定向就业,人事档案和工资关系不转入我校;定向就业博士生在学制内必须脱产学习。
八、学费与学制
学费标准为13000元/学年,基本学制4年,最长修业年限6年。
联系地址:山东省曲阜市静轩西路57号
邮政编码:273165
联系部门:曲阜师范大学研究生招生办公室
联系电话:0537-4455327
联系人:王老师、仲老师
曲阜师范大学研究生处网址:http://yjs.qfnu.edu.cn
注:因快递公司派送范围因素影响,学校只接收EMS或顺丰快递,请勿使用其他快递邮寄材料。

点击查看:【现货】华慧2026年通用考博英语预测作文适用于非医学命题作文

温馨提示:因考试政策、内容不断变化与调整,本网站提供的以上信息仅供参考,如有异议,请考生以权威部门公布的内容为准!






