安徽师范大学新闻与传播学院2026年博士研究生申请审核制选拔方案和实施细则
2025年度博士招生工作已全部结束,目前部分院校已进入2026年博士招生阶段,接下来华慧考博老师将持续为大家更新2026年博士招生考试折最新情况。请大家即时关注华慧考博网(www.hhkaobo.com)老师为大家更新2026年国内各院校的博士招生信息及备考经验指南!
欢迎广大考生咨询(微信号huahuikaobo),华慧考博官方电话(4006224468),QQ群(611435032)入群确认信息请填写(华慧考博咨询老师)加入群以后,请务必修改你的群名片为你的姓名。谢谢配合!
安徽师范大学新闻与传播学院2026年博士研究生申请审核制选拔方案和实施细则
为进一步深化博士研究生招生制度改革,优化博士研究生生源结构,提高文化传播学博士研究生的生源质量,根据国家和安徽省有关规定及《安徽师范大学2026年招收攻读博士学位研究生专业目录》《安徽师范大学2026年博士研究生招生简章》等文件要求,结合我院博士学位点实际情况,特制定本实施办法。
一、工作原则
按照“择优录取、保证质量、宁缺毋滥”的原则,在实施“申请审核制”招生选拔工作中,注重选拔的科学性,对申请者思想品德、专业素养、学业水平、科研能力、创新潜质和综合素质进行综合评价和全面考查;注重选拔程序的合法性,保证选拔录取工作公平、公正、公开。
二、组织管理
学院成立博士研究生“申请审核制”招生工作组,由学院院长担任组长,成员由分管副院长、博士学位点负责人、院学术分委员会主任、相关博士生导师和研究生秘书组成。工作组负责按学校有关招生的政策、规定和办法制定文化传播学博士研究生“申请审核制”招生选拔实施细则和开展考核录取工作。
三、申请条件
1.政治立场坚定,思想品德优秀,学风严谨,遵守学术道德规范,具有良好的综合素质,硕士研究生在读期间,没有受到任何处分,具备攻读博士学位应具的生理、心理条件。
2.必须符合本校当年博士生招生简章中规定的报考条件,且公示无异议的人员。
3.应届硕士毕业生须在博士入学前取得硕士学位,且所学专业与申请专业相同或相近。
4.所有课程成绩符合学位要求成绩,英语至少通过国家四级考试(大于425分),并具备听、说、读、写和阅读专业文献的能力,副教授以上职称不受此限制。
5.申请人被录取后,必须实行全脱产学习。
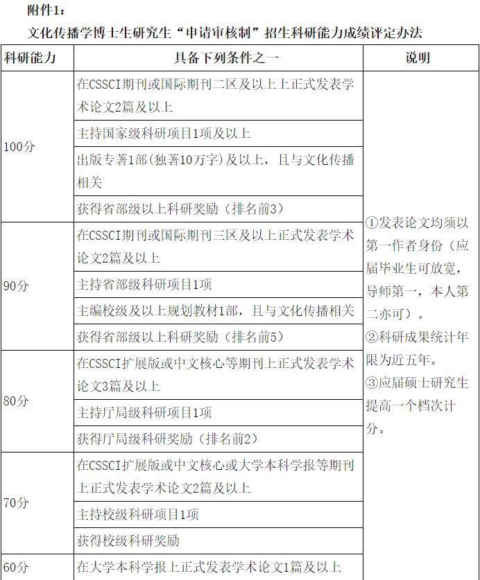
6.申请人学术水平(近五年)必须满足下列条件之一:
(1)应届毕业生须以第一作者身份在大学本科学报及以上期刊上发表与本学位点相关学术论文1篇及以上,或发表CSSCI论文(导师第一、本人第二)1篇及以上。
(2)往届毕业生须以第一作者身份在CSSCI或中文核心期刊或国际期刊(三区)及以上刊物发表与本学位点相关的学术论文2篇及以上。
(3)以第一作者身份公开出版与本学位点相关的学术专著1部(不少于15万字)。
(4)主持厅局级以上的科研项目1项(不含校级),且以第一作者身份在中文核心期刊或CSSCI(含扩展版、集刊)或国际期刊(三区)及以上刊物发表与本学位点相关的学术论文1篇及以上。
(5)公开出版与文化传播学相关的学术合著1部(本人撰写不少于5万字),且以第一作者身份在大学本科学报及以上期刊上发表与本学位点相关学术论文1篇及以上。
四、个人申请
符合申请条件的考生必须在规定的时间内进行网上报名(详见安徽师范大学2026年博士研究生招生简章)。考生同时须在规定时间内将以下材料按序号合并成一个PDF,并以“申请审核博士+考生姓名”命名,发送到指定邮箱(ahnuxinwen@163.com),逾期视为放弃申请资格。
1.安徽师范大学“申请审核制”博士研究生申请表;
2.本人有效身份证件(双面);
3.本科及硕士阶段成绩单各一份(须加盖所在学校教务部门及研究生学籍管理部门公章),英语水平证明材料;
4.应届生提供在读学校研究生学籍管理部门出具的应届毕业硕士生证明;往届硕士毕业生应提供硕士毕业证和学位证;
5.硕士学位论文(应届硕士毕业生须提供硕士学位论文开题报告1份、硕士学位论文简介及研究进展);
6.本人获奖证书、公开发表的论文(限3篇以内,含期刊封面、版权页、目录、全文;用稿通知无效)、专著(含译著)、省部级及以上课题立项材料,省部级及以上科研奖励材料及其他原创性研究成果等;
7.申请专业领域内两位教授(或相当职称)的推荐信;
8.考生个人陈述(包含攻读博士学位期间研究计划和预期目标);
9.其他可以证明本人科研或英语能力的材料;
10.政审表;
要求以上材料必须真实可靠,原件在考核时提交,如有伪造,一经发现,即取消申请者录取资格。面试前签署《新闻与传播学院2026年博士研究生复试承诺书》(学院提供,无需提前打印)。拟录取后需提交近半年内二级甲等以上医院出具的体检合格证明。
五、资格审核
1.学院博士招生录取工作组在申请人完成报名和提交材料后,将对其身份证件、学业水平证明材料等进行报考资格审核。根据申请者所提交的申请材料对其外语水平、学术水平和科研能力进行初评。
2.根据当年招生计划和初评结果,按不低于“申请审核制”拟招生人数的1:2确定进入考核总人数,择优确定进入复试考核阶段的申请人名单。经学院博士招生工作组审核后,将初审结果电话通知到申请人。进入复试考核的候选人名单将同时通过学院网页予以公布。
六、考核内容及要求
(一)考核内容
学院统一组织考核,包括思想政治素质和品德考核、专业综合面试。
1.思想政治素质和品德考核:主要是考核考生本人的现实表现,内容包括考生的政治态度、思想表现、道德品质、遵纪守法、诚实守信、心理素质等方面。
2.专业综合面试,包括外语听说水平,综合考核(候选人PPT汇报,专业基础理论知识考核),科研创新能力考核。
(1)外语听说水平。考核小组根据申请人阅读英文文献、口语和听力水平等进行打分。
(2)PPT汇报。每位考生准备15分钟的PPT向考核小组汇报,PPT内容包括基本情况、学术成果、研究计划等。考核小组根据PPT汇报提问相关问题。
(3)专业基础理论知识考核。当场抽题回答问题。
(4)科研创新能力考核。考核组根据考生按照要求提供的科研成果进行考核。
以上各项成绩均为百分制。
考试过程中,凡违反诚信及应试相关规定者,一经发现,取消考试成绩或录取资格,触犯法律的,按有关法律法规进行处理,并计入国家教育考试考生诚信档案。
(二)成绩计算
总成绩=外语听说水平10%+综合考核50%+科研创新能力40%
(三)其他
学院严格遵循择优录取、宁缺毋滥、“公平、公正、公开”的录取原则,根据学院博士研究生招生工作组对考核小组提交的考核记录、考核成绩和建议录取名单进行审查,初步确定拟录取名单,由组长签字盖章后报学校审批,由研究生院统一公示,未经公示的学生不得录取。经学校批准录取的学生须与学院、招生导师就博士培养要求、目标任务等签订合约。博士研究生学习年限、奖助学金和相关待遇按照学校相关规定执行。
下列情况不予录取:
1.报考资格不符合规定者。
2.体检不符合规定者。
3.思想品德考核不合格者。
4.专业综合面试成绩不合格者(得分低于60分)。
5.其他不适合录取的条件。
七、工作要求及招生监督
(一)各有关人员应严格执行国家和学校关于招生录取工作的有关规定,本着对招生质量负责、对考生负责的精神,严肃认真,公平公正,保证质量;严格遵守保密纪律,不得向考生泄露考试内容,不得暗示考生如何答题,不得提前泄露考生成绩的评定及评语情况。对违反规定的有关人员,取消其招生计划,情节严重的按有关规定严肃处理。
(二)监督与申诉。学院设立招生监督和考生申诉电话:0553-5910903
八、咨询方式
联系电话:0553-5910917 联系人:崔老师
地址:安徽省芜湖市九华南路189号,邮编:241002
上述办法由新闻与传播学院负责解释,未尽事宜按照学校文件执行。


点击查看:【现货】华慧2026年通用考博英语预测作文适用于非医学命题作文

温馨提示:因考试政策、内容不断变化与调整,本网站提供的以上信息仅供参考,如有异议,请考生以权威部门公布的内容为准!






